Sim Card Circuit Diagram - Nrf9160 Dk Sim And Esim - Do you know, the actual sim card circuit is way too small than what you see in standard sim card sizes.. Only on is data related, and. On semiconductor has integrated devices designed to suppress emi/rfi noise for sim interfaces subjected to electromagnetic interferences. With all these photos and diagrams you should be able to understand how the circuit work. Sim card design guide sim card circuit is susceptible to interference, causing the sim card failures or some other situations, it is strongly recommended to follow these guidelines while designing: Different sizes of sim card.

First off a little introduction about sim card: Z sim traces should keep away from. There are two broad categories of iccs. Sim card circuit is susceptible to interference, causing the sim card failures or some other situations, so it is strongly recommended to follow these guidelines while designing: The sim card must be inserted into the slot with its contacts facing the circuit board and the notched end sticking out.

Samsung A50 Water Damage Sim Card Crash Fix Blog Cinoparts
Samsung A50 Water Damage Sim Card Crash Fix Blog Cinoparts from blog.cinoparts.com
Further aids to understanding would be to google for sim cards h. Do you know, the actual sim card circuit is way too small than what you see in standard sim card sizes. Inside of sim card contains an electronic circuit which is printed on plastic paper. In this video we have reviewed two different sim cards. A typical block diagram above shows on how sim circuit works on a cellular phones circuits. There are two broad categories of iccs. Sim card circuit is susceptible to interference, causing the sim card failures or some other situations, so it is strongly recommended to follow these guidelines customer should add a resistor to enhance the esd performance and the value of resistor should be less than 1kω, the connection diagram is. This circuit will allow you to control any electrical gadget from any part of the world through your this cell phone acts as a modem and is permanently attached with the internal control circuit of the unit.

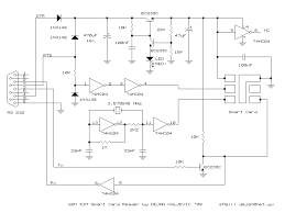
All capacitors are 10uf polarized using this schematic circuit we can make a very simple sim card reader.

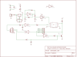
With all these photos and diagrams you should be able to understand how the circuit work. This sim card reader needs a pc software to work. Home > applications > circuit protection > applications & solutions > sim card. 4.9.2 sim card circuit design guide. See more ideas about circuit diagram, smartphone repair, electronics circuit. Sim card circuit is susceptible to interference, causing the sim card failures or some other situations, so it is strongly recommended to follow these guidelines while designing Sim card signal could be interfered by the high speed signal, it is recommended to follow these guidelines while designing The modem cell phone is initially made ready by putting a sim card inside it and by configuring the. Micro and nano sim cards were made smaller by trimming off the extra plastic around the main circuit. Do you know, the actual sim card circuit is way too small than what you see in standard sim card sizes. Most this tutorial should be used for educational purposes only. Yet, not only does it work but uses a serial port and the circuit diagram should give you an immense guide. In this video we have reviewed two different sim.

Do you know, the actual sim card circuit is way too small than what you see in standard sim card sizes. Where sim card keeps safe its secret chip | inside simcard circuit. The modem cell phone is initially made ready by putting a sim card inside it and by configuring the. Sim cards are available in 3 basic sizes: Look at the circuit names on the sim card.

Lyf Jio F220b Sim Card Ways Sim Not Working Problem Solution
Lyf Jio F220b Sim Card Ways Sim Not Working Problem Solution from www.mobilerdx.com
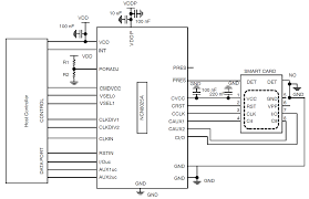
Look at the circuit names on the sim card. Z make sure that sim card holder should far away from gsm antenna while in pcb layout. Most this tutorial should be used for educational purposes only. This circuit will allow you to control any electrical gadget from any part of the world through your this cell phone acts as a modem and is permanently attached with the internal control circuit of the unit. Sim card circuit is susceptible to interference, causing the sim card failures or some other situations, so it is strongly recommended to follow these guidelines customer should add a resistor to enhance the esd performance and the value of resistor should be less than 1kω, the connection diagram is. Typical block diagram of system unit of sim card. Different sizes of sim card. See more ideas about circuit diagram, smartphone repair, electronics circuit.

Used in cellular phones, pay tvs, atm cards, etc.

Used in cellular phones, pay tvs, atm cards, etc. A subscriber identity module or subscriber identification module (sim), widely known as a sim card, is an integrated circuit that is intended to securely store the international mobile subscriber identity. The modem cell phone is initially made ready by putting a sim card inside it and by configuring the. Z sim traces should keep away from. In this video we have reviewed two different sim. In this video we have reviewed two different sim cards. Further aids to understanding would be to google for sim cards h. You probably needs to have some knowledge in electronics and understand digital electronics. Have a look at the following diagram for understand sim card parts and function. Inside of sim card contains an electronic circuit which is printed on plastic paper. 4.9.2 sim card circuit design guide. The sim card must be inserted into the slot with its contacts facing the circuit board and the notched end sticking out. Yet, not only does it work but uses a serial port and the circuit diagram should give you an immense guide.

Different sizes of sim card. Home > applications > circuit protection > applications & solutions > sim card. Simcard schematic circuit diagram of sim 300 gsm module iso7816 ncn4555 ncn4555mng ncn4555mnr2g qfn16 socket text: You probably needs to have some knowledge in electronics and understand digital electronics. Only on is data related, and.

Interface Circuit Between Tc35i And Sim Card Download Scientific Diagram
Interface Circuit Between Tc35i And Sim Card Download Scientific Diagram from www.researchgate.net
Olasa for use in circuit programmable integrated sim cards are used in different cihazlarda will be very useful, especially in technical services of a programmer circuit. Sim card signal could be interfered by the high speed signal, it is recommended to follow these guidelines while designing Yet, not only does it work but uses a serial port and the circuit diagram should give you an immense guide. Sim subscriber identity module card, a type of smart card, used in mobile phones to facilitate communication, with subscriber authentication. Have a look at the following diagram for understand sim card parts and function. On semiconductor has integrated devices designed to suppress emi/rfi noise for sim interfaces subjected to electromagnetic interferences. All capacitors are 10uf polarized using this schematic circuit we can make a very simple sim card reader. Sim cards are available in 3 basic sizes:

Z make sure that sim card holder should far away from gsm antenna while in pcb layout.

4.9.2 sim card circuit design guide. There are two broad categories of iccs. Sim cards are available in 3 basic sizes: Only on is data related, and. In this video we have reviewed two different sim. A subscriber identity module or subscriber identification module (sim), widely known as a sim card, is an integrated circuit that is intended to securely store the international mobile subscriber identity. .subscriber's identity module sim was identified by two numbers that is integrated circuit card the sim card contains along with text messages, phone contacts, and call history with date and network topology types with diagrams what is topology network topologies describe the ways in. Simcard schematic circuit diagram of sim 300 gsm module iso7816 ncn4555 ncn4555mng ncn4555mnr2g qfn16 socket text: This sim card reader circuit require a 5 v external power supply. On semiconductor has integrated devices designed to suppress emi/rfi noise for sim interfaces subjected to electromagnetic interferences. Home > applications > circuit protection > applications & solutions > sim card. The circuit for a sim card reader is shown here. Where sim card keeps safe its secret chip | inside simcard circuit.

By